ok138cn太阳集团官网

  • 动态新闻
    • 学科动态
    • 讲座预告
    • 会议预告
  • 太阳简介
    • 太阳简介
    • 学科方向
    • 机构设置
    • 名师长廊
    • 影像中文
  • 师资力量
    • 人才计划入选者
    • 按教研室列表
    • 按研究生导师列表
    • 退休人员
    • 已故教师
  • 学术科研
    • 科研动态
    • 科研机构
    • 重大项目
    • 重要成果
    • 学术会议
    • 讲座沙龙
    • 名师讲坛
  • 党政工会
    • 党政通知
    • 人事工作
    • ok138cn太阳集团工会
    • 深入贯彻中央八项规定精神学习教育
    • 党史学习教育
    • “不忘初心 牢记使命”主题教育
    • 学习贯彻党的十九大精神
    • “两学一做”学习教育
    • 党的群众路线教育实践活动
  • 太阳集团
    • 教学教务
    • 专业介绍
    • 文件下载
    • 招生培养
    • 《大学语文》
  • 研究生
    • 教学教务
    • 文件下载
    • 招生培养
    • 研讨切磋
  • 学生工作
    • 学生活动
    • 网络红旗
    • 奖助贷信息
    • 实习信息
    • 就业指导
  • 系友天地
    • 系友活动
    • 系友风采
    • 系友录
  • 系办刊物
    • 《戏曲与俗文学研究》
    • 《古文字论坛》
    • 《汉语语言学》
    • 《剧论》

导航痕迹

  • ok138cn太阳集团中国语言文学系
  • 
  • 学生工作
  • 
  • 就业指导
  • 
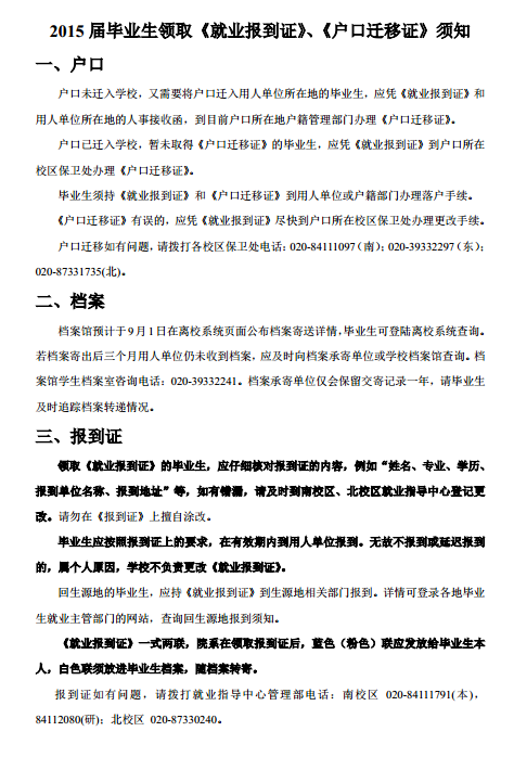
  • 2015届毕业生领取《报到证》、《户口迁移证》须知及取消暂缓就业流程
扫描此二维码分享

2015届毕业生领取《报到证》、《户口迁移证》须知及取消暂缓就业流程

发布人:中国语言文学系 发布日期:2015-06-30
12

 

20150630054301.pdf
20150630054313.pdf

校内链接

  • 中大邮箱
  • 我的中大
  • 大学服务中心
  • 本科教务系统
  • 研究生教育管理系统

学术资源

  • CNKI-中国期刊全文数据库…
  • 万方数据知识服务平台
  • 人大复印报刊资料
  • 全国报刊索引数据库
  • 维普中文科技期刊数据库

版权信息

中国 广州 新港西路 ok138cn太阳集团 中文堂 (510275) 

Tel: (8620)84113113

中国·ok138cn太阳集团(CHN)有限公司官网版权所有©2018

二维码

  • 动态新闻
    • 学科动态
    • 讲座预告
    • 会议预告
  • 太阳简介
    • 太阳简介
    • 学科方向
    • 机构设置
    • 名师长廊
    • 影像中文
  • 师资力量
    • 人才计划入选者
    • 按教研室列表
    • 按研究生导师列表
    • 退休人员
    • 已故教师
  • 学术科研
    • 科研动态
    • 科研机构
    • 重大项目
    • 重要成果
    • 学术会议
    • 讲座沙龙
    • 名师讲坛
  • 党政工会
    • 党政通知
    • 人事工作
    • ok138cn太阳集团工会
    • 深入贯彻中央八项规定精神学习教育
    • 党史学习教育
    • “不忘初心 牢记使命”主题教育
    • 学习贯彻党的十九大精神
    • “两学一做”学习教育
    • 党的群众路线教育实践活动
  • 太阳集团
    • 教学教务
    • 专业介绍
    • 文件下载
    • 招生培养
    • 《大学语文》
  • 研究生
    • 教学教务
    • 文件下载
    • 招生培养
    • 研讨切磋
  • 学生工作
    • 学生活动
    • 网络红旗
    • 奖助贷信息
    • 实习信息
    • 就业指导
  • 系友天地
    • 系友活动
    • 系友风采
    • 系友录
  • 系办刊物
    • 《戏曲与俗文学研究》
    • 《古文字论坛》
    • 《汉语语言学》
    • 《剧论》